

Designing a Voltage Regulator Using a MOSFET
Catalog
MOSFET-Based Voltage RegulatorOperationApplications of MOSFET-Based Voltage Controller CircuitsFrequently Ask QuestionsRelated ArticlesA MOSFET (Metal-Oxide-Semiconductor Field-Effect Transistor) is a three-terminal semiconductor component consisting of a gate, drain, and source. It's widely used in high-speed switching applications due to its rapid response—its switching time is in the nanosecond range, enabling extremely fast operation.
Compared to BJTs (Bipolar Junction Transistors), MOSFETs are more commonly used because they do not suffer from secondary breakdown, produce less heat, and offer greater efficiency. In various electronic systems, MOSFETs can function as amplifiers, switches, choppers, and voltage regulators. However, they are sensitive to electrostatic discharge (ESD) and must be handled with caution.
This article explores the process of designing a voltage regulator circuit using a MOSFET.

Voltage Regulator
MOSFET-Based Voltage Regulator
The primary goal of this project is to design a voltage regulator circuit that utilizes a MOSFET to stabilize the output voltage in response to variations in the input supply.
Components Required
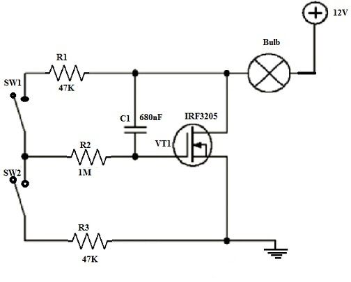
To build a MOSFET-based voltage regulator, the following components are needed:
- 12V power supply
- 12V bulb (used as the load)
- Switches: SW1 and SW2
- Resistors: R1 and R3 – 47KΩ; R2 – 1MΩ
- Capacitor: C1 – 680nF
- MOSFET: IRF3205
Circuit Connections
The wiring for the MOSFET-based voltage regulator circuit is as follows:

Voltage Regulator Circuit with MOSFET
- Connect the positive terminal of the load to the 12V power supply.
- Connect the negative terminal of the load to the drain pin of the IRF3205 MOSFET.
- The positive terminal of switch SW1 is connected to the load’s negative terminal through resistor R1.
- The negative terminal of SW1 is connected to the MOSFET’s gate via resistor R2.
- The negative terminal of switch SW2 connects to the MOSFET’s source terminal through resistor R3.
- The MOSFET’s source terminal is also connected to ground (GND).
- One end of capacitor C1 is connected between resistor R1 and the load, while the other end is connected between resistor R2 and the MOSFET gate.
Operation
Designing a voltage regulator using a MOSFET and a few additional components is straightforward, as illustrated above. This circuit features two push-button switches, labeled SW1 and SW2, which control the output voltage level. Because of these switches, the circuit is often referred to as a push-button voltage regulator, allowing you to adjust the output voltage up or down.
When the voltage regulator is powered on, pressing either button produces a noticeable change at the output. The load in this setup is a 12V DC bulb. Pressing the SW1 button increases the current flowing through the IRF3205 MOSFET, causing the bulb to brighten. Conversely, pressing the SW2 button reduces the current through the MOSFET, dimming or turning off the bulb.
Applications of MOSFET-Based Voltage Controller Circuits
Voltage controller circuits using MOSFETs are widely applied across numerous industries and electronic devices due to their high efficiency, accuracy, and flexibility. Key applications include:
- Power Supplies: MOSFET voltage controllers are commonly integrated into power supplies to maintain a stable and precise output voltage, suitable for everything from small gadgets to large industrial equipment.
- DC-DC Converters: They are essential components in DC-DC converters, enabling efficient voltage step-up or step-down, which is critical for battery-powered devices and renewable energy systems.
- Motor Control: Used to regulate the speed and direction of DC motors, MOSFETs are vital in robotics, electric vehicles, and various industrial machines.
- LED Drivers: These controllers manage voltage and current supplied to LED lighting systems, ensuring consistent brightness and energy savings.
- Solar Charge Controllers: MOSFETs help regulate battery charging and discharging in solar power setups, preventing overcharging and optimizing energy storage.
- Battery Chargers: From smartphones to electric vehicles and UPS systems, MOSFETs are widely used to control charging currents and protect batteries.
- Voltage Inverters: They enable the conversion of DC to AC power in inverters used for UPS, solar energy, and electric vehicle applications.
- Switched-Mode Power Supplies (SMPS): MOSFETs efficiently control voltage conversion and regulation in SMPS found in computers, telecom equipment, and consumer electronics.
- Audio Amplifiers: Employed to manage power supply and biasing in amplification circuits, MOSFETs help deliver high-fidelity audio output.
- Heating Elements: Used in electric stoves, ovens, and industrial heaters, they regulate power to maintain precise temperature control.
- Welding Machines: MOSFETs allow fine adjustment of current and voltage during welding for optimal results.
- Variable Frequency Drives (VFDs): In industrial motor drives, MOSFETs control frequency and voltage to enhance motor speed control and energy efficiency.
- Telecommunication Equipment: They regulate voltage and power levels in power amplifiers and other telecom components.
- Automotive Electronics: Found in engine control units (ECUs), LED lighting, and battery management systems within vehicles.
- Aerospace: MOSFET-based controllers are used in avionics and spacecraft systems, where precision and reliability are critical.
These varied applications underscore the vital role of MOSFET-based voltage controller circuits in today’s electronics and industrial sectors. Their capacity to precisely and efficiently manage voltage and power levels is crucial for ensuring optimal device performance and maximizing energy efficiency across a wide range of technologies and industries.
Frequently Ask Questions
Does the ESP32 have a voltage regulator?
Yes, the ESP32-P4 chip includes four internal low-dropout (LDO) voltage regulators. Each of these LDOs provides programmable voltage levels, allowing for flexible power management within the chip.
Is AVR a voltage regulator?
Yes, AVR stands for Automatic Voltage Regulator. It’s an electronic device designed to maintain a constant voltage output, regardless of changes in load or input voltage, ensuring stable operation for connected equipment.
What is the function of a voltage regulator?
A voltage regulator ensures a steady and fixed output voltage, even when the input voltage or load conditions vary. It protects electronic components by keeping the supplied voltage within safe, usable limits.
Types of Voltage Regulators
- Linear Regulators – These provide a lower output voltage than the input and are simple but less efficient, especially when the voltage difference is large.
- Low-Dropout (LDO) Regulators – A type of linear regulator that can operate with a very small input-to-output voltage difference.
- Switching Regulators – More efficient than linear types; includes: Buck (Step-Down) Converters Boost (Step-Up) Converters Buck-Boost Converters (can both step up and step down)
When should you use a voltage regulator?
Use a voltage regulator when:
- You need stable and precise voltage for sensitive electronics.
- Your power source is unstable or fluctuates.
- You want to prevent damage to components caused by voltage spikes or drops.
What are the disadvantages of a voltage regulator?
- Inefficiency: Especially in linear regulators, large differences between input and output voltage lead to high power loss.
- Heat Generation: Significant heat may be produced, requiring heat sinks or thermal management.
- Cost and complexity: Switching regulators are more efficient but also more complex and expensive.
Why is a regulator needed (in general)?
Regulators (whether for voltage or pressure) are used to:
- Reduce a high input level to a controlled lower output level.
- Maintain stability despite changes in supply or load.
- Protect equipment from overvoltage, undervoltage, or other fluctuations.
Related Articles
Iron Core Inductor : Construction, Formula, Working & Its Applications
Air Core Inductors: Design, Operation, Inductance, and Common Uses
Logic Analyzers: Overview, Function, Types, Comparison & Maintenance
Passive High-Pass Filter: Overview, Circuit Design, Operation & Types
ESP32-S3 vs ESP32: What’s the Difference?
Chemical Sensors: Design, Operation, Types and Comparison with Biosensors
Subscribe to JMBom Electronics !












