

Level Switch: Working Principle, Types & Applications
Catalog
Working PrincipleLevel Switch Wiring DiagramOperationLevel Switch Vs Level TransmitterLevel Switch TypesCalibration of Level SwitchAdvantages and Disadvantages of Level SwitchesApplications of Level SwitchesIn summaryRelated ArticlesUtility water tanks in power plants and industrial facilities require constant level monitoring and control. Level meters and level switches are used to detect and measure various materials—including liquids, powders, and granules—inside vessels, tanks, and piping systems. These switches are suitable for a wide range of applications and products, serving as monitoring controls, measurement devices, and alarm triggers to activate or deactivate equipment as needed.
Level switches are generally classified into two main types: point level and continuous level. Point-level devices primarily include optical switches, vertical and horizontal float switches, and ultrasonic point sensors. Continuous-level devices mainly include ultrasonic, capacitive, and submersible types. The appropriate level switch selection depends on the measurement method and operating environment. This article provides an overview of level switches, including their working principle and typical applications.

Level Switch
Working Principle
The operating principle of a level switch is as follows: as the float moves in response to a rise in liquid level, the output contact state changes, indicating the current liquid level position.
For example, if a tank is being filled, it may overflow. To prevent this, a level switch is installed at the top of the tank. When the liquid reaches the switch, it sends an output signal to stop the flow and avoid overflow. Conversely, when the liquid level drops as the tank is drained, a level switch can be used to prevent the tank from running completely dry.
Level Switch Wiring Diagram
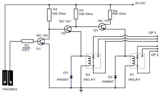
The circuit diagram for a liquid level switch is shown below. The circuit uses several passive components, three BC107 transistors, two relays, and a diode. This is a compact level-sensing circuit constructed with a minimal number of components.

Level Switch Wiring Diagram
Connect the circuit in accordance with the diagram shown above.
Within this circuit, adjust resistor R1 by immersing the probes in the water tank to energize relay K1. Next, remove the two probes from the tank; you will observe that relay K1 de-energizes. During this process, the opposite action will occur with relay K2.
If the desired operation is not achieved, replace resistor R1 with a 500K potentiometer and repeat the adjustment procedure.
The main drawback of this circuit is probe corrosion when DC voltage is applied. Even so, this assembly will operate reliably without issues for at least one year.
Operation
This basic level-sensing circuit operates by activating one relay and deactivating the other when the liquid level rises above the preset threshold.
When the water level makes contact with the probes, a positive supply voltage is applied to the base of transistor Q1 through the conductive fluid. This turns Q1 ON. The base of transistor Q2 is connected to the collector of Q1, and the base of transistor Q3 is connected to the collector of Q2. As a result, Q1 is switched ON while Q2 is switched OFF. This causes relay K2 to de-energize and relay K1 to energize.
These two relays operate in response to the water level. Their contacts, labeled OP1 and OP2, are typically used to control external equipment such as pumps, motors, alarms, indicator lights, solenoid valves, and similar devices. When the water level falls, the circuit reverses state: K2 energizes and K1 de-energizes.
Level Switch Vs Level Transmitter
The key differences between a level switch and a level transmitter are outlined below:
| Level Switch | Level Transmitter |
|---|---|
| A level switch is also referred to as a level sensor. | A level transmitter is also known as a level gauge. |
| It is ideal for applications where detection of extremely high or low levels is required. | It is suitable for scenarios where precise liquid level measurement is needed. |
| They are more expensive compared to level transmitters. | They are less expensive compared to level switches. |
| Compared to level transmitters, they are less reliable and robust. | These transmitters are more reliable and robust. |
| They provide less detailed information than level transmitters. | They provide more detailed information than level switches. |
Level Switch Types
There are various types of level switches available, including ultrasonic, inductive, thermal, magnetostrictive, capacitive, potentiometric, hydrostatic, diaphragm, optical, tilt, paddle, rod, conductivity, displacement, tuning fork, nuclear, and rotating types. A selection of these common types is discussed in detail below.
Ultrasonic Level Switch
Ultrasonic level switches are primarily used in industrial processes to detect high and low liquid levels. Liquid level measurement is achieved by transmitting ultrasonic range signals, which work by sending ultrasonic waves between two crystals. Here, the transmitter and receiver can be integrated into the same probe or mounted on opposite sides of the tank. These switches are suitable for applications involving both solid and liquid materials.

Ultrasonic Level Switch
Inductive Level Switch
An inductive level switch is essentially an electronic circuit designed to detect changes in inductive reactance. To achieve this, the conductive fluid must interact with a magnetic field. Due to their minimal moving parts and sealed probes, these switches are most commonly used in harsh industrial environments.

Inductive Type
Inductive level switches are widely used in various industrial applications. They are also suitable for use with solids and conductive liquids, making them ideal for detecting the interface between conductive and non-conductive liquids.
As non-contact devices, these switches only respond to the target material when it enters their detection field.
Inductive Switch in an Oscillator Resonant Circuit
Inductive level switches operate within an oscillator resonant circuit, which utilizes an open-core coil to generate a concentrated high-frequency electromagnetic field emanating from the sensor surface. When a target material enters this detection area, eddy currents are induced within the material.

Oscillator Resonant Circuit
Once detection occurs, the amplitude of the oscillating unit decreases and the oscillator becomes attenuated. The reduced amplitude of the oscillating unit sends a signal to the electronic circuit, which then changes the switching state of the inductive level switch.
Thermal Level Switch
Thermal level switches are primarily used to detect temperature differences between liquid and vapor spaces. These switches incorporate a thermistor (or a heated thermal resistor) that maintains a constant heated state. Activation of the switch occurs when there is a drop in the thermistor’s temperature.

Thermal Level Switch
In this type of switch, a thermistor is used to detect the liquid surface, enabling liquid level measurement. The thermistor performs this measurement based on the difference in thermal conductivity between liquids and air.
Since heat dissipates much more rapidly in liquids than in air or gas, the resistance of the thermistor probe changes sharply when it is immersed in a fluid. These switches offer high accuracy even at temperatures up to 1000°C.
Capacitance Level Switch
A capacitance level switch (also referred to as a capacitive level sensor) is an electronic device used to measure the height of a fluid surface. The switch comprises a conductive plate mounted on a movable arm, known as the probe, which has a (intrinsic) capacitance value. As the probe approaches the fluid surface, the capacitance between the probe and the surface decreases. This capacitance change can be measured and converted into an accurate reading of the fluid surface height relative to the probe.
The most common application of capacitance level switches is in industrial measurement scenarios, where they are used to monitor liquid levels in storage tanks or open-top vessels. Additionally, these switches can be utilized to measure other fluid-related parameters, such as air pressure or temperature.

Capacitance Type
Magnetostrictive Level Switch
Magnetostrictive level switches detect liquid levels by sensing the position of a magnet inside a float, then transmitting this data back to the control system. These switches integrate three key components—buoyancy, electronics, and magnetostriction—to accurately measure liquid levels. A liquid float, which moves up and down according to buoyancy, is mounted on the stem of the level switch.

Magnetostrictive Type
Potentiometric Level Switches
Potentiometric level switches are continuous-level devices designed for use in metal containers. A measuring tube with low electrical resistance is submerged in a conductive fluid, such as glue or paste. A high-frequency current is passed through this tube, allowing a voltage reading to be taken between the probe and the tank wall. This voltage reading is then transmitted to an amplifier and is directly proportional to the liquid level in the tank.

Potentiometric Type
Hydrostatic Level Switches
Hydrostatic level switches are threshold contact devices that incorporate a pressure switch or pressure sensor, integrated into a solid-state NPN or PNP switch. All liquids are affected by gravity, which generates hydrostatic pressure—similar to the weight exerted by a solid object. For liquids, it is possible to measure the weight of the liquid column at a given level, and this weight at different liquid heights is directly proportional to the specific liquid level.

Hydrostatic Type
Hydrostatic level switches are continuous level measurement devices, typically mounted on the side of a container using a flange, threaded port, or sealed clamp.
Diaphragm Switch
A diaphragm level switch is primarily used to measure pressure changes caused by rising or falling material levels. When the material level increases, the air pressure rises, and the diaphragm surface deflects under this force, activating a microswitch. As the force decreases (when the material level drops), the diaphragm returns to its original position. These switches feature an electrical contact output and are used across a wide range of industries.

Diaphragm Switch
Optical Level Switch
Optical level switches operate based on the principle of light reflection within a prism and are designed for high-pressure and high-temperature applications. These switches can function both as point level detectors and continuous level measurement devices for both liquids and solids. Reflected light is transmitted to the sensor’s receiver, where it is refracted through the liquid being monitored. The key components of this type of switch mainly include an infrared (IR) LED and a light receiver.

Optical Type
They sense changes in level using infrared (IR) light emitted from an IR diode. This light is transmitted to a cone-shaped prism: when the cone is above the liquid surface, the light is reflected back to the detector. Conversely, if the cone is submerged below the liquid level, the light is not reflected. When the detector fails to receive the reflected light, an alarm is triggered.
Tilt Level Switch
Tilt level switches, also known as high-level indicators, are suspended from a cable above the material. As the material level rises and comes into contact with the tilt switch, the switch tilts to one side. These switches are primarily designed to prevent bin overflow and control liquid levels in open pipes. They are also commonly used to monitor upper or lower load levels in conveyor systems.

Tilt Level Switch
Paddle Level Switch
A paddle level switch consists of an electric motor that rotates a metal paddle at a slow speed. When the material inside the container reaches the level of the paddle, it exerts a load on the paddle. A torque switch is connected to the switch’s electric motor and is triggered when a sufficient amount of torsional pressure is applied to the paddle. Paddle level switches are primarily used for point level detection in dry bulk materials.

Paddle Level Switch
Rod Level Switch
Rod level switches feature a stainless steel rod that oscillates or vibrates at a precise frequency, powered by an electronic circuit. When the media reaches the vibrating rod, the vibrations cease, sending an alert to the control system. These are point-type switches, commonly used as high-level or low-level indicators, or for detecting plugged chutes.

Rod Level Switch
Conductivity Level Switches
Conductivity level switches are equipped with highly sensitive and sophisticated sensors that facilitate the detection of small changes in fluid levels. These switches have conductive probes, which are insulated electrodes except for their tips—this design prevents electrical bridging. The probes of these switches operate based on changes in electrical resistance between two electrodes: one serving as the reference electrode and the other as the level control electrode. The conductivity electrodes detect the resistance level when they are immersed in the medium.

Conductivity Level Switches
Displacer Level Switch
A displacer level switch features a detection element (such as a weight or displacer) that is heavier than the liquid and suspended from a spring. When the liquid comes into contact with the displacer, buoyancy is generated, causing a change in the displacer’s effective weight. In response, the spring seeks a new balanced position, which shifts the attraction sleeve into the magnetic field. This movement causes the magnet to move upward within the pressure tube, activating the switching mechanism. Due to this operating principle, displacer level switches are suitable for applications requiring wide switching differentials.

Displacer Type
Calibration of Level Switch
Calibration of level switches is essential to ensure their reliability and accuracy. Incorrect calibration can lead to faulty results or even damage the switch.
The steps involved in level switch calibration are outlined below:
- Fill the process chamber with the medium up to the level switching mark.
- Adjust the level switch contacts as required.
- Disconnect or depressurize the level switch for safety purposes.
- Connect a pressure calibrator to the switch input.
- Connect a device to monitor the switch’s output state.
- Slowly adjust the liquid pressure across the operating point until the switch output toggles, then record the operating pressure.
- Slowly adjust the pressure toward the return point until the switch position toggles again, then record the return pressure.
- Repeat the above steps if necessary, then disconnect the test equipment.
- Return the level switch to normal service.
Advantages and Disadvantages of Level Switches
Advantages
- They are cost-effective, making them suitable for monitoring, controlling, and regulating liquid levels.
- Each switch requires minimal raw materials during manufacturing, helping to reduce waste.
- They facilitate bulk storage control and liquid material management, preventing waste from spillage and overflow.
- A properly programmed level switch can activate a pump or valve to avoid losses and control overflow.
- Their use contributes to cost savings in industrial operations.
- These switches can provide accurate, real-time data to a computer system without the need for additional activating devices.
- They are reliable and versatile, adapting to various industrial scenarios.
- Installation is simple and straightforward.
- They are durable and available in handheld designs for convenience.
- Their compact design saves space in installation areas.
- Various types are available, suitable for top, bottom, and side mounting on containers.
- Their operation is not affected by the conductivity or dielectric constant of the liquid.
Disadvantages
- Moving parts are prone to damage, wear and tear, and clogging, affecting service life.
- Float actuation relies heavily on direct contact with the liquid.
- Liquid turbulence may cause the float to shift, leading to inaccurate detection.
- Viscous or thick fluids can hinder the movement of the liquid float.
- Regular maintenance is required to ensure consistent performance.
Applications of Level Switches
The applications of level switches are diverse and cover various industrial and practical scenarios, including the following:
- These switches are mainly used to measure substances in containers or in their natural state (such as rivers).
- They are widely used in different industries, including water treatment, oil plants, paper and pulp, waste material handling, power generation plants, and beverage & food manufacturing factories.
In summary
A level switch is a mechanical or electrical device used to measure liquid levels. These switches are crucial in production operations and can be utilized under harsh conditions, including extreme pressure, vibrations, and temperatures. They are employed for controlling, monitoring, and regulating the levels of fluids, bulk materials, or liquids. Here is a question for you: What is a level transmitter?
Related Articles
Diode Dynamics: Real-World Behavior in Fast Power and RF Circuits
Subscribe to JMBom Electronics !












